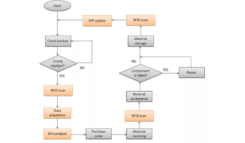
Flow chart diagram