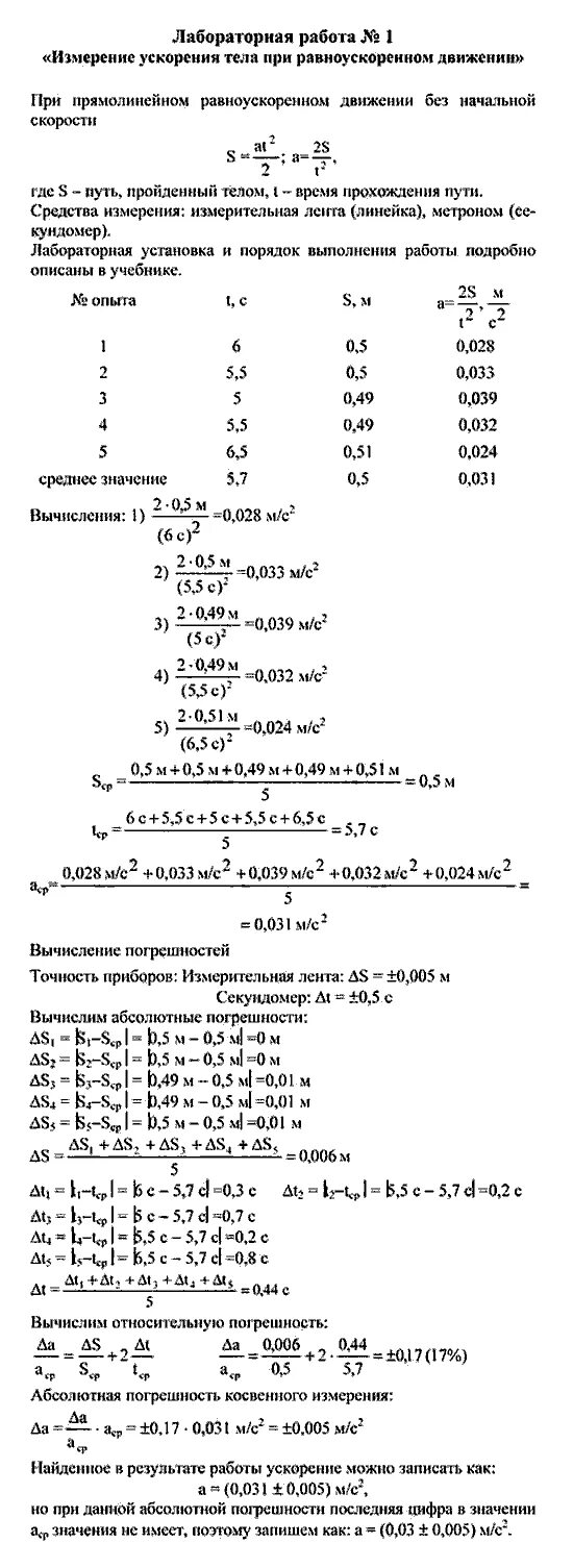
Физика лабораторная работа исследование равноускоренного движения