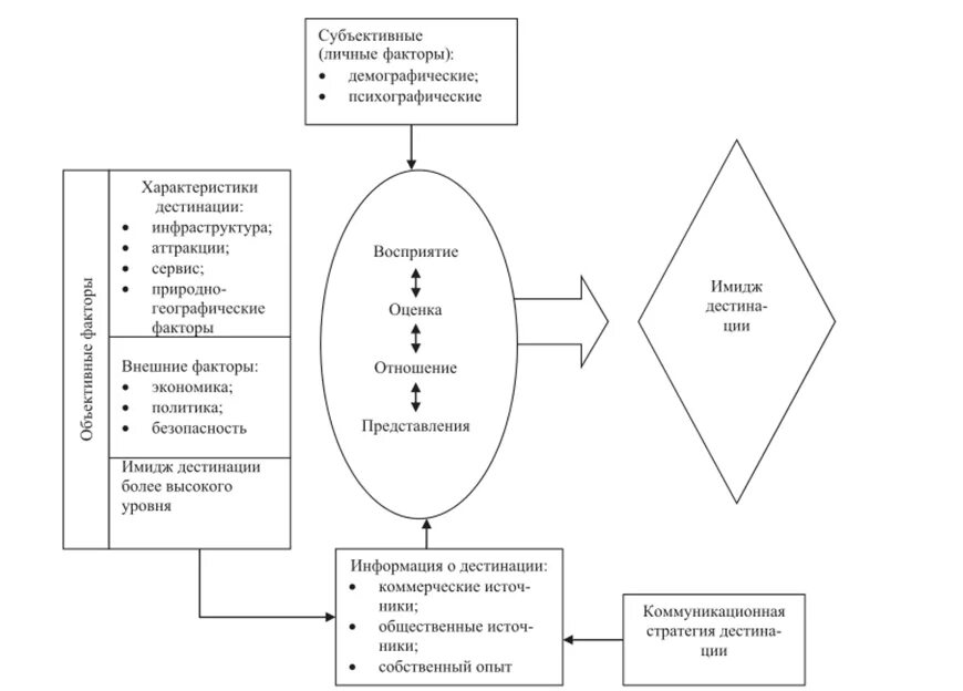
Факторы влияющие на формирование образа