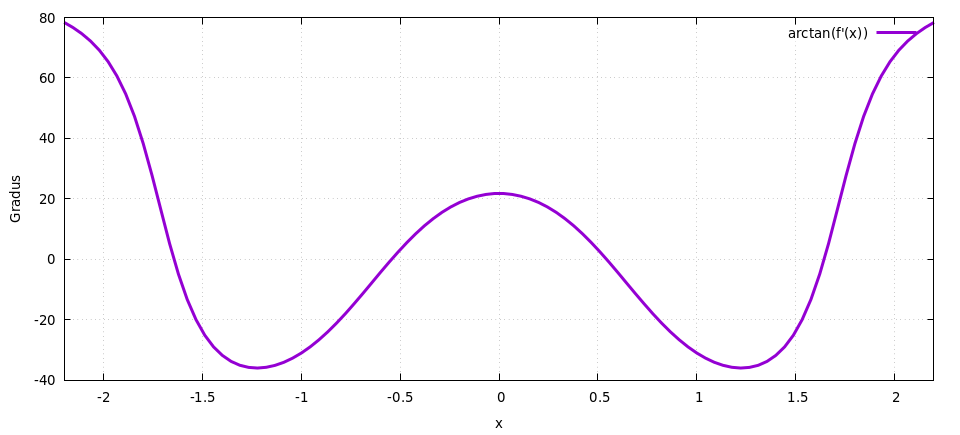
F x x4 3 функция