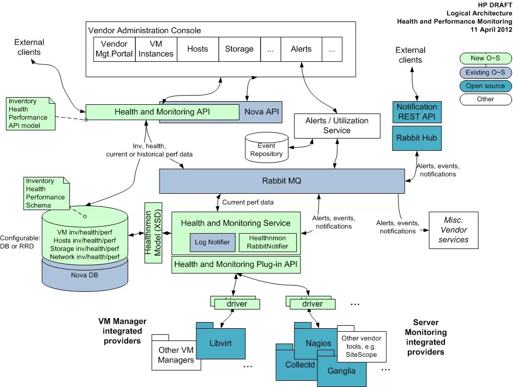
Event notification