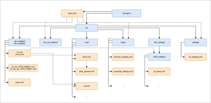
Etc nginx