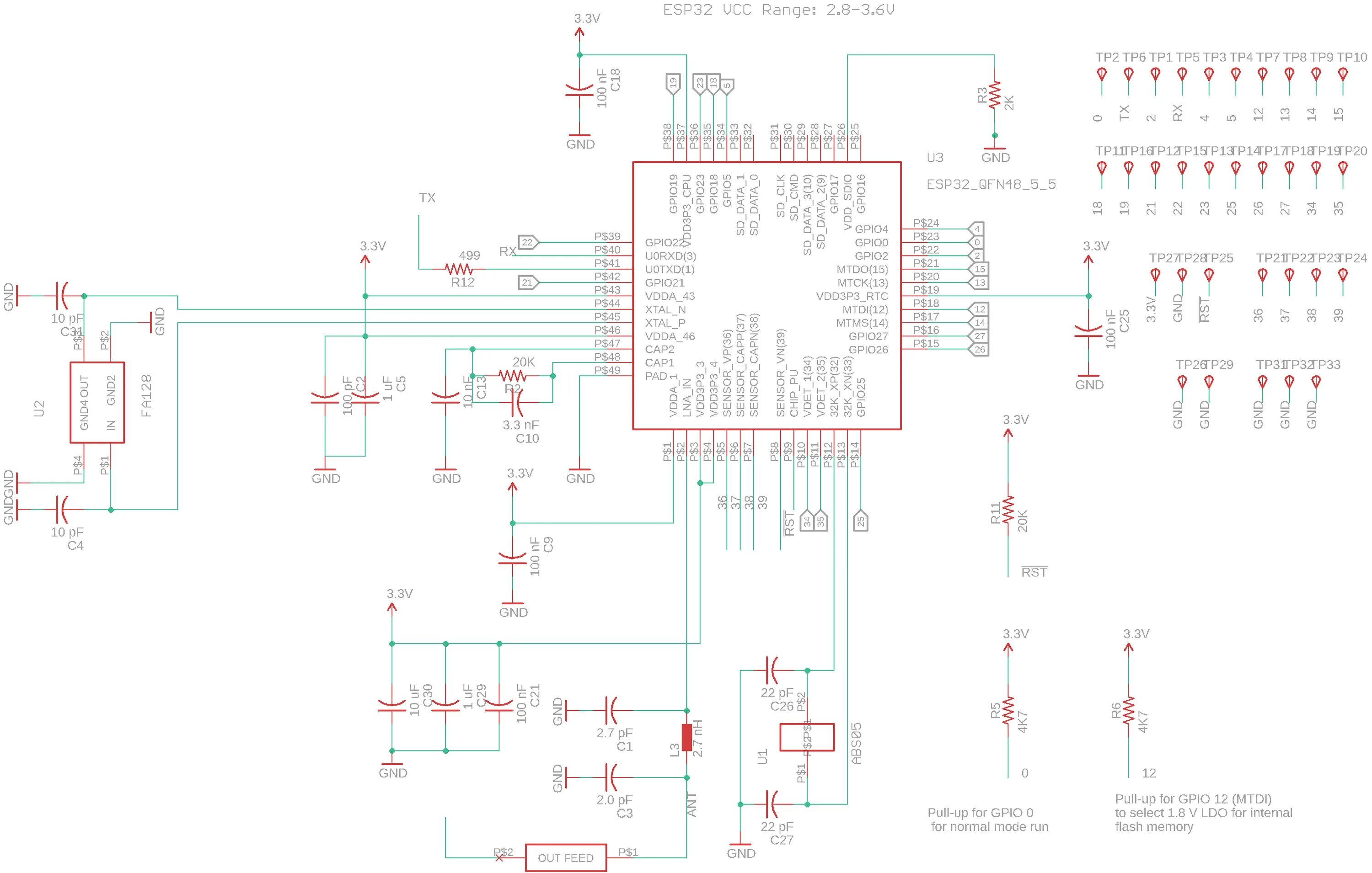
Esp32 reset