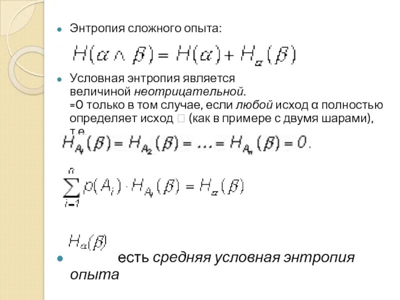
Энтропия s является