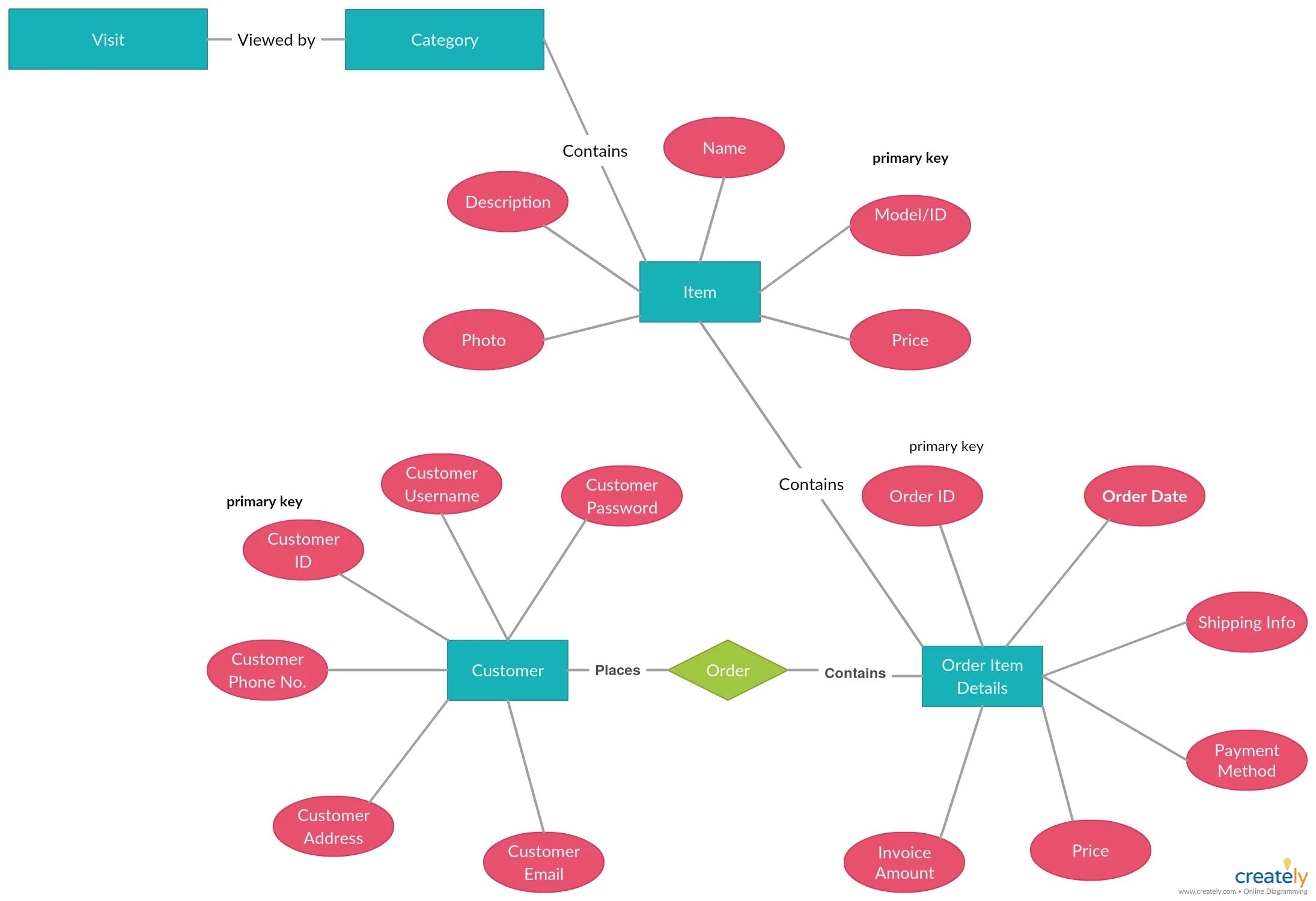
Entity description