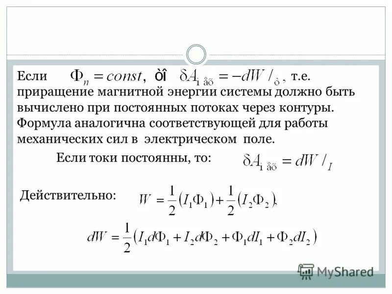
Энергия магнитного поля через поток