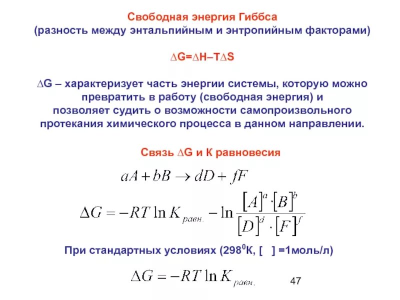
Энергия гиббса реакции равна