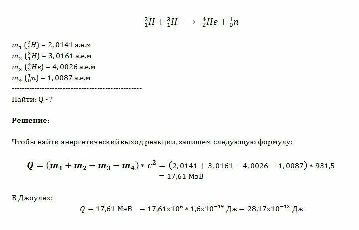
Энергетический выход реакции формула