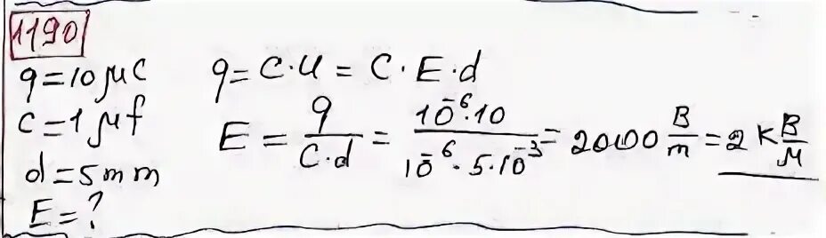
Емкость плоского воздушного конденсатора 1 мкф