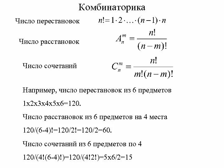
Элементы комбинаторики вариант 1