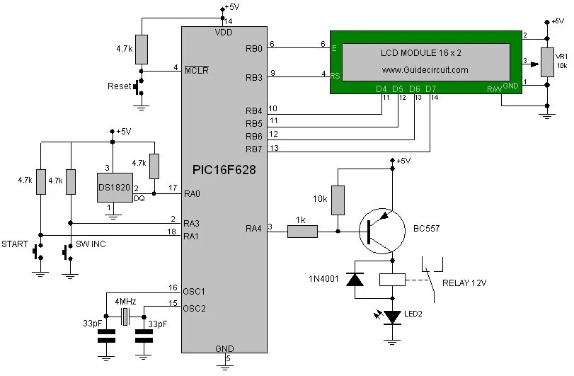
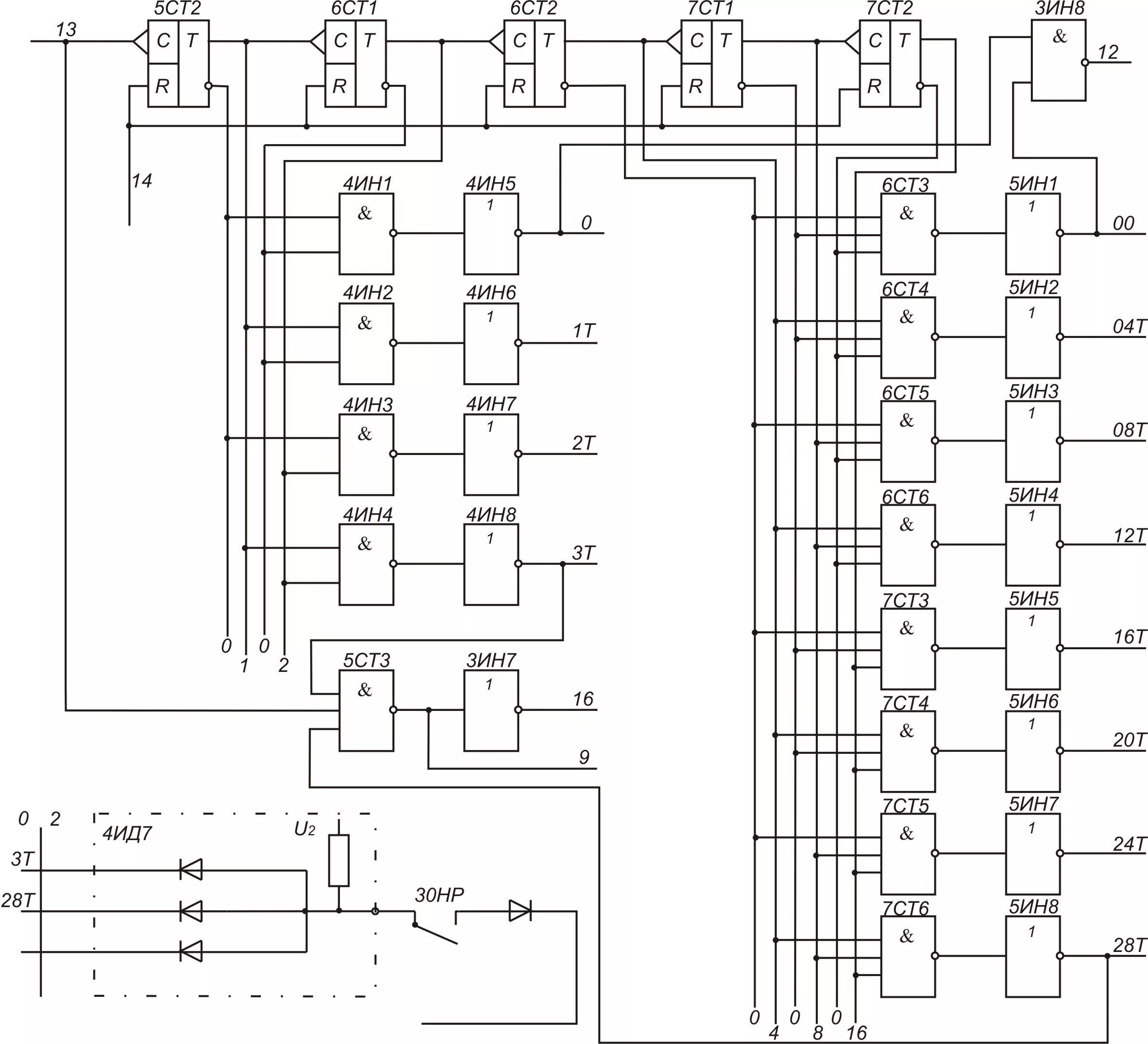
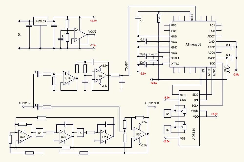
Электронные схемы управляющие внешними устройствами