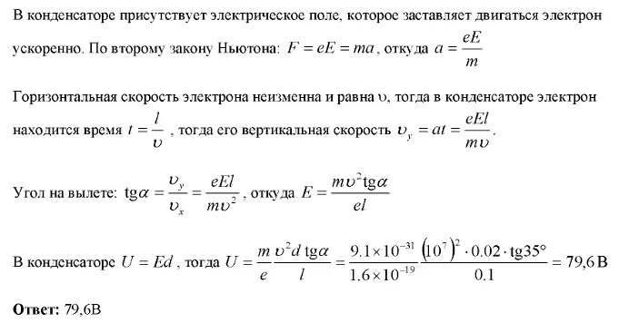
Электрон влетает в пространство между