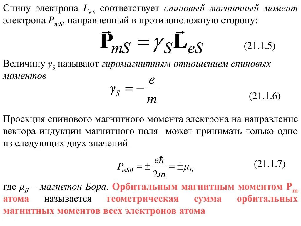
Электрон спиновое значение