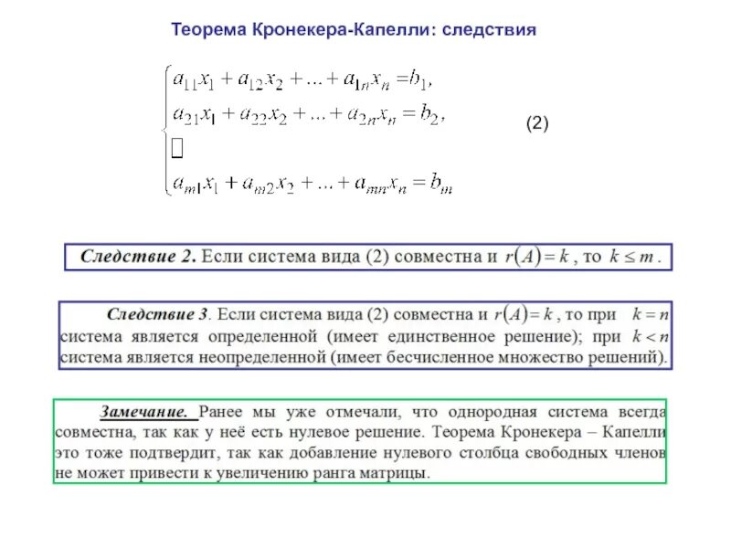
Единственное решение имеет однородная система