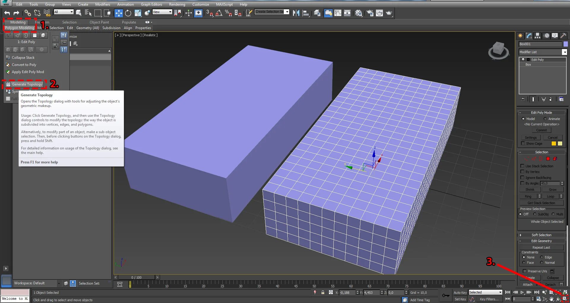
Edges 3d max