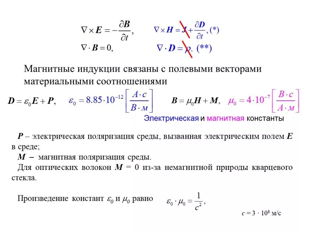
E в м магнитное