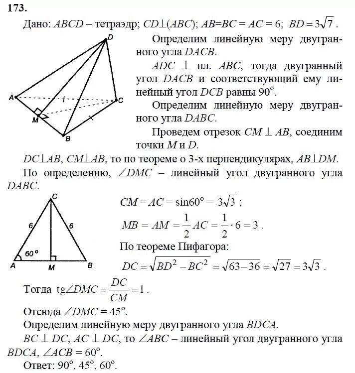
Двугранный угол в тетраэдре