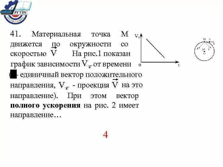
Движение материальной точки представлено графиком