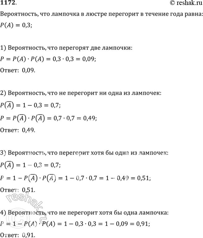
Две лампы перегорит 0 18