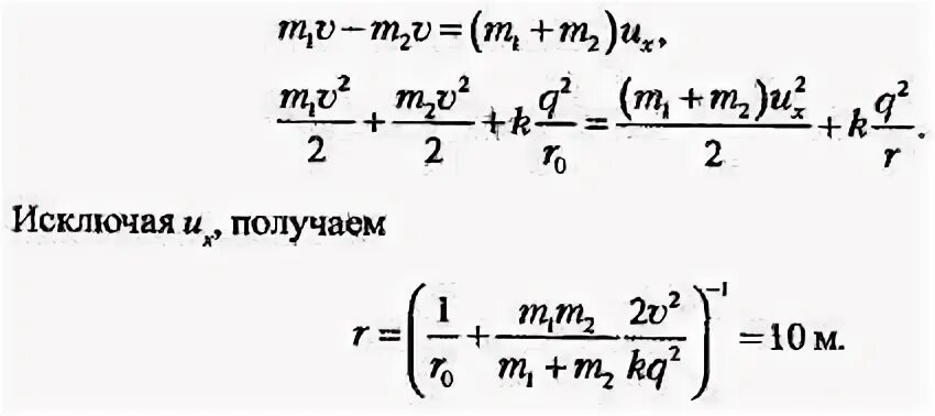
Две частицы имеющие отношение зарядов 2