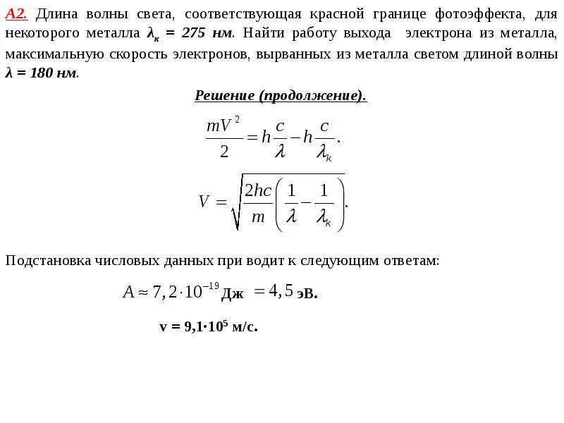
Два определения длины волны