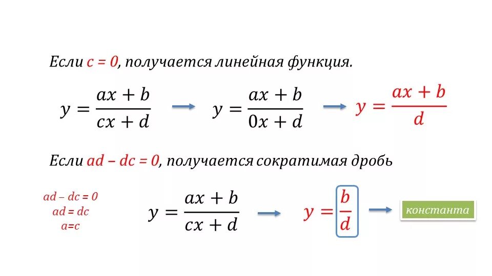
Дробно линейная функция формула