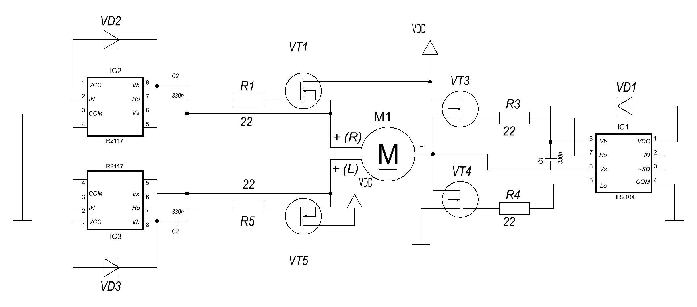
Драйвер управления двигателем