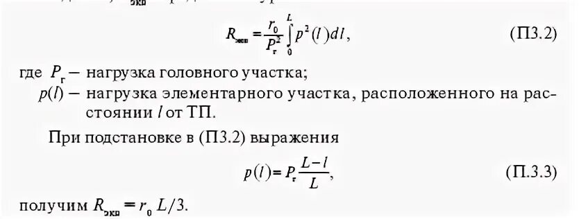
Допустимые потери напряжения в сетях 0.4