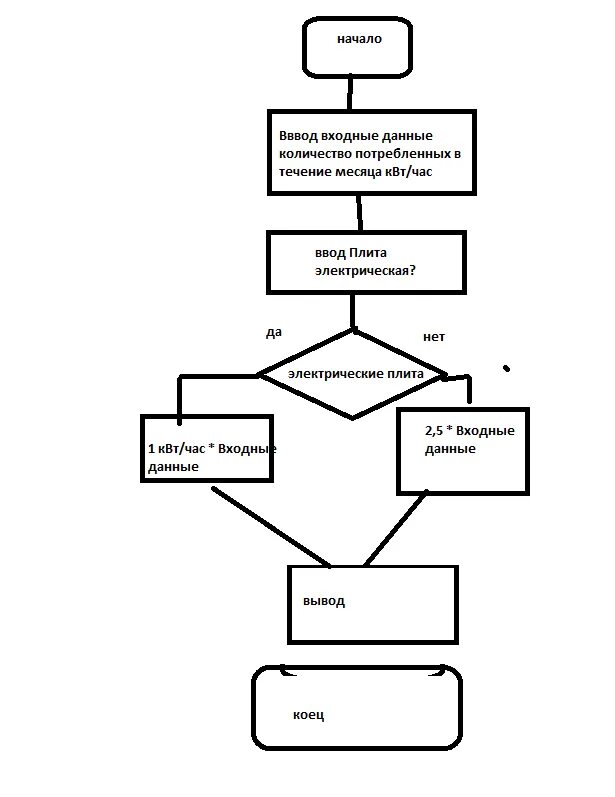
Дополните схему алгоритм