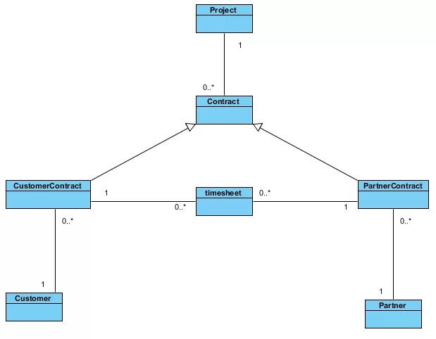
Domain mapping