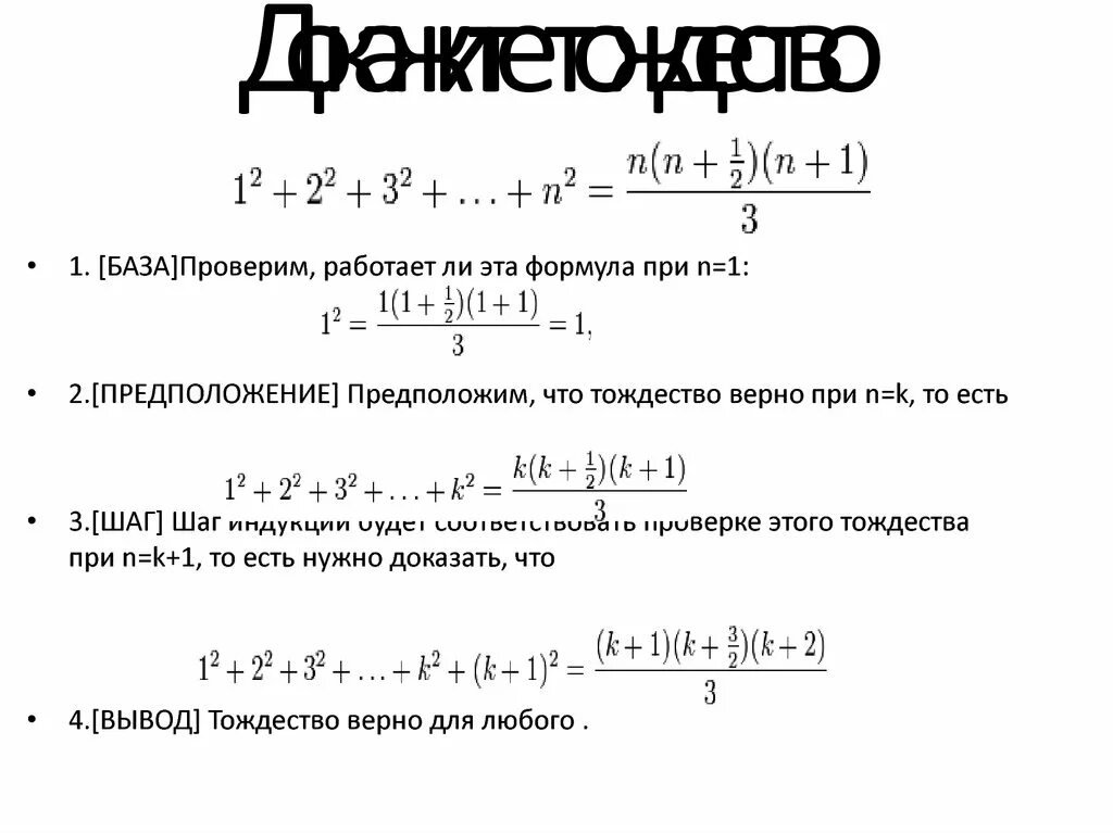
Докажите тождество x2 x