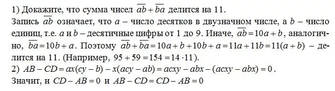
Докажите что число 70525 кратно числу 217