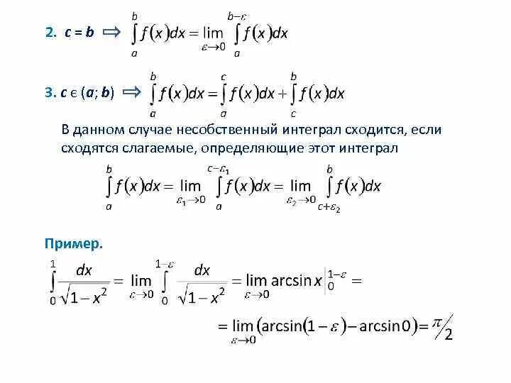
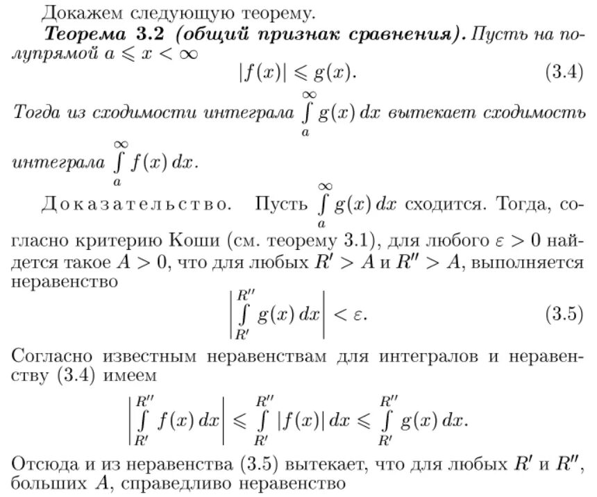
Доказательство сходимости несобственных интегралов