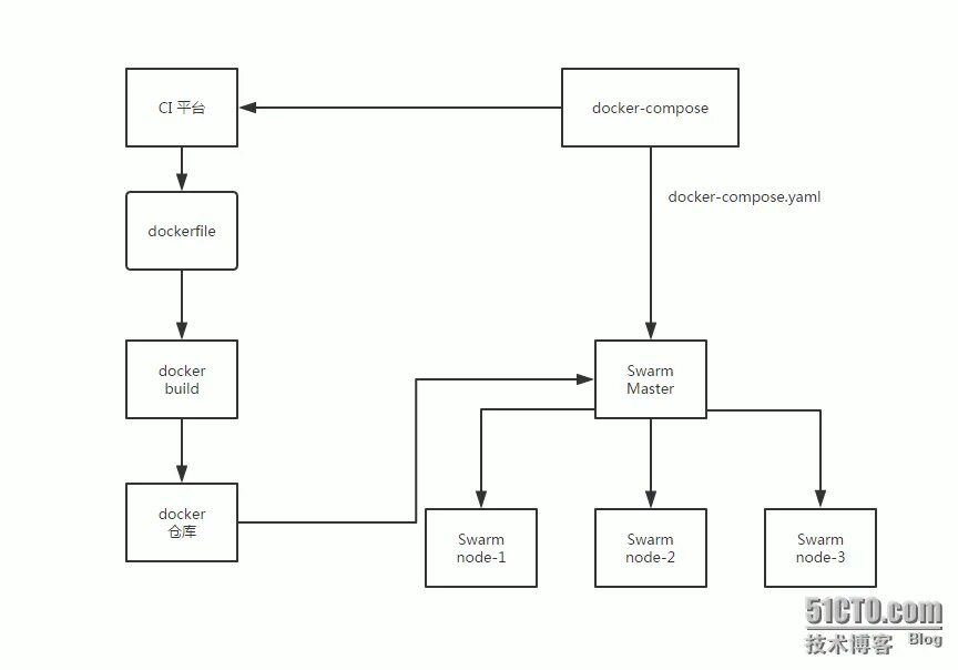
Docker compose v