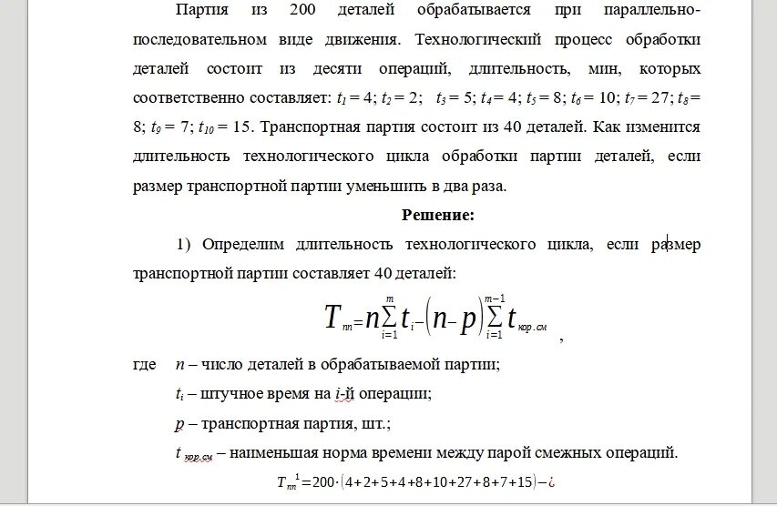
Длительность технологического цикла при параллельно последовательном