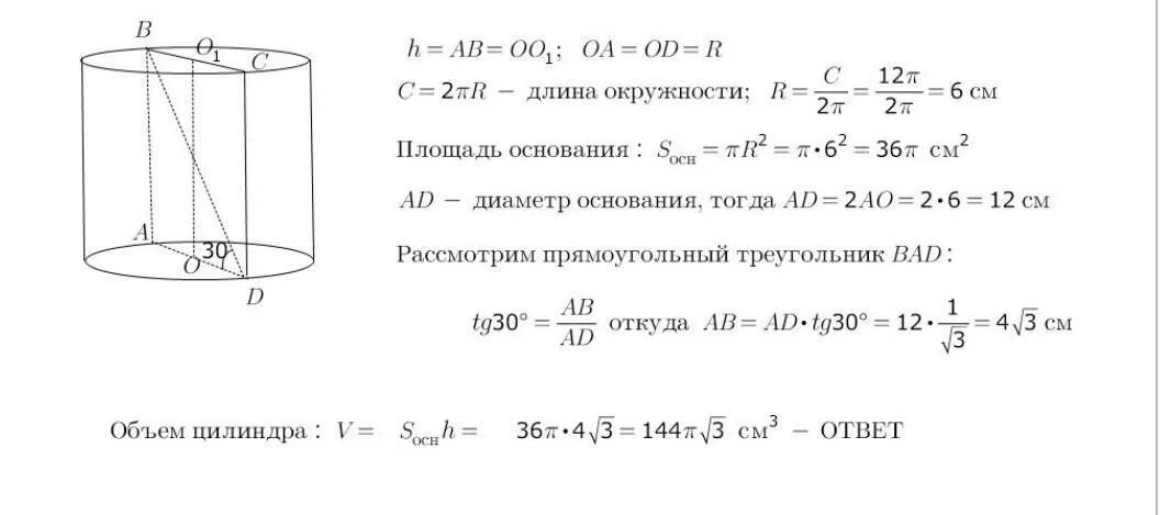
Длина образующей цилиндра равна длине