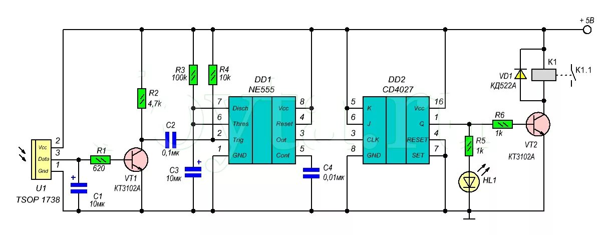
Дистанционное управление с помощью пульта