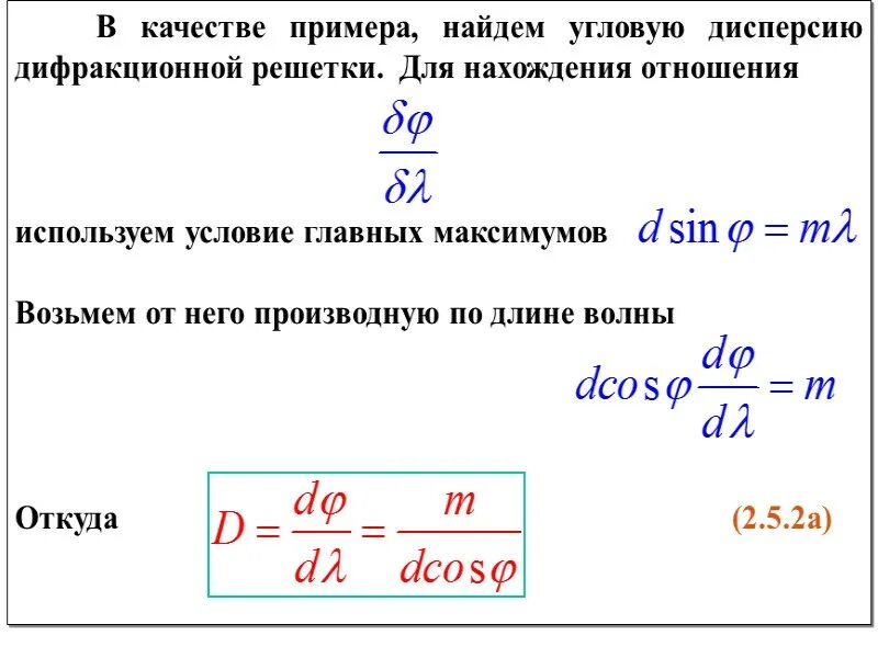
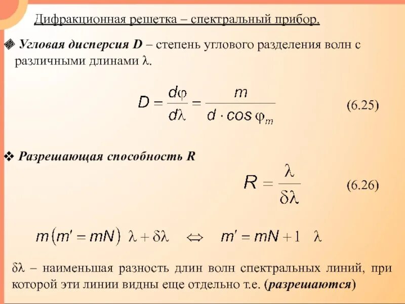
Дисперсия и разрешающая способность дифракционной решетки