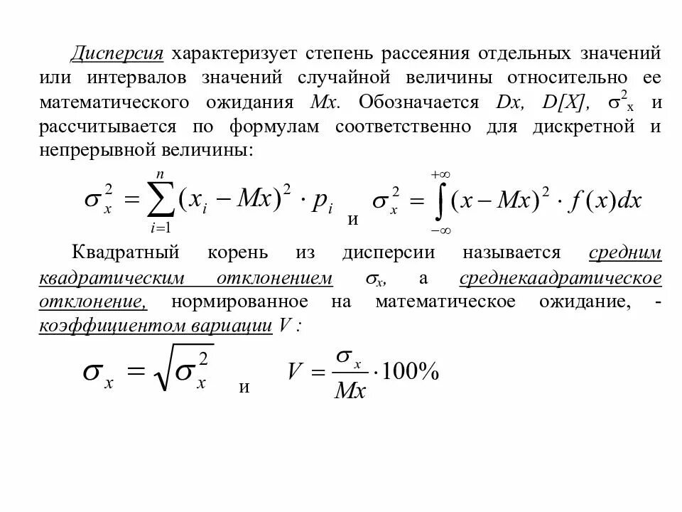
Дисперсия функции случайных величин