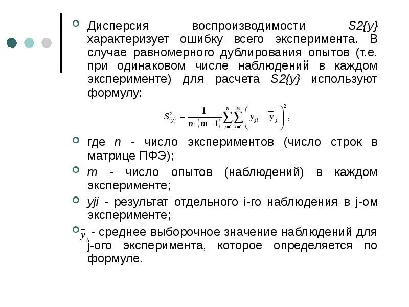
Дисперсия эксперимент