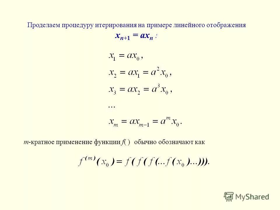
Дискретные отображения