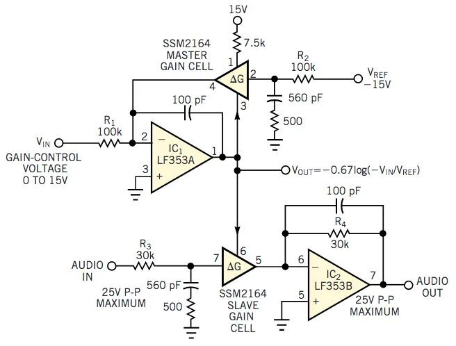
Disable gain control