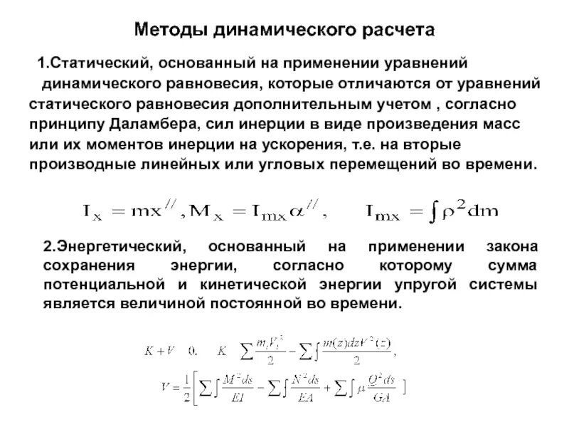
Динамический метод основан на