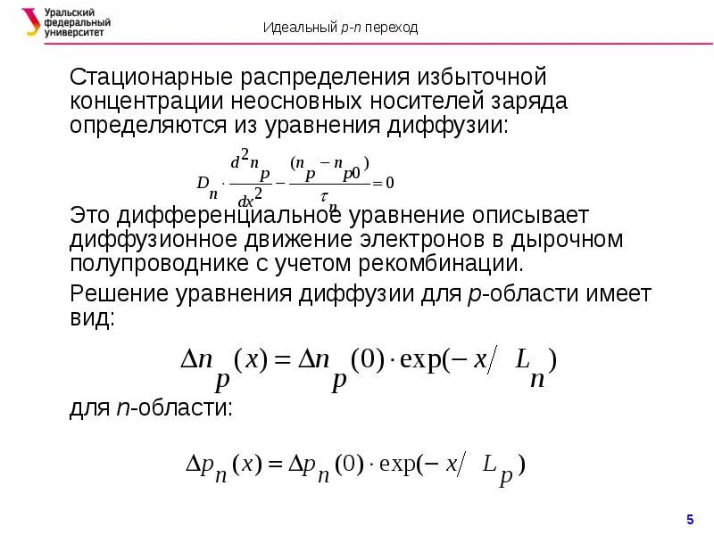
Диффузия носителей