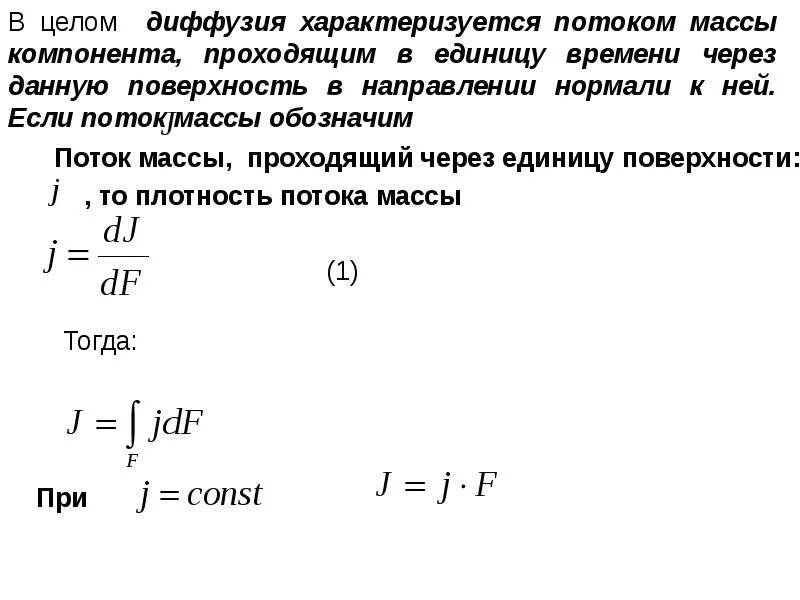
Диффузия и плотность