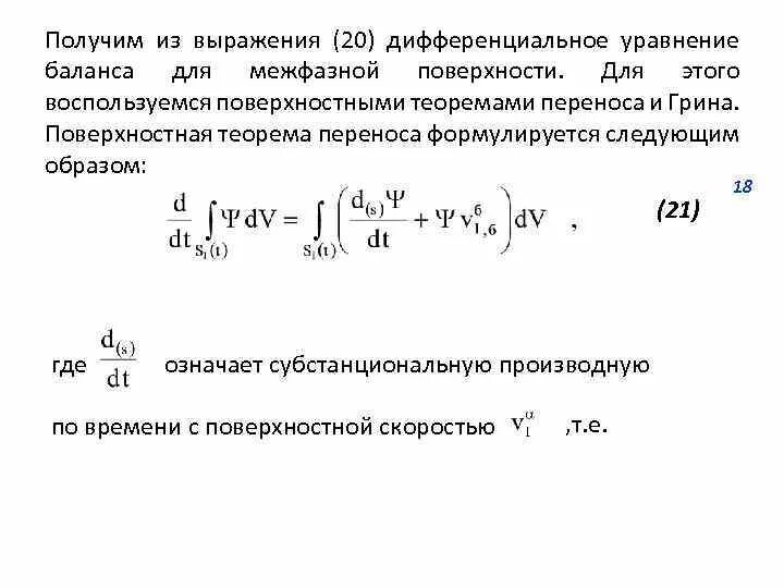
Дифференцировать выражение