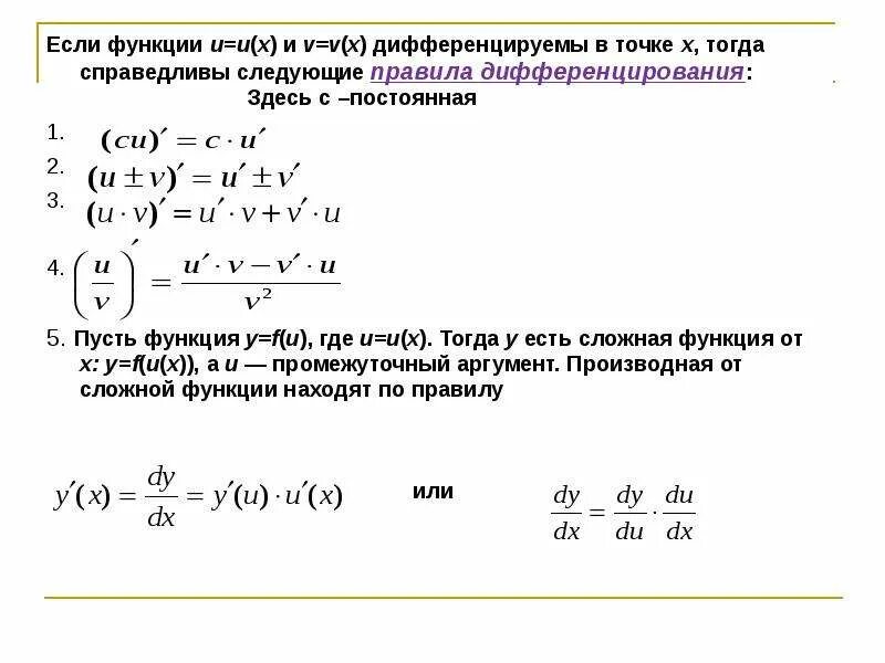
Дифференцировать функции в указанных точках