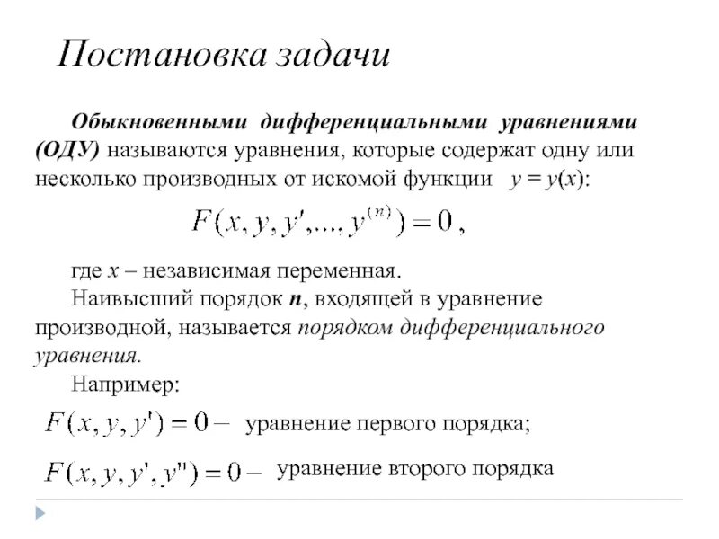
Дифференциальное уравнение n порядка называется