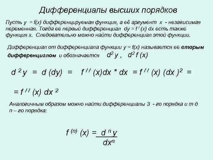
Дифференциал функции трех переменных