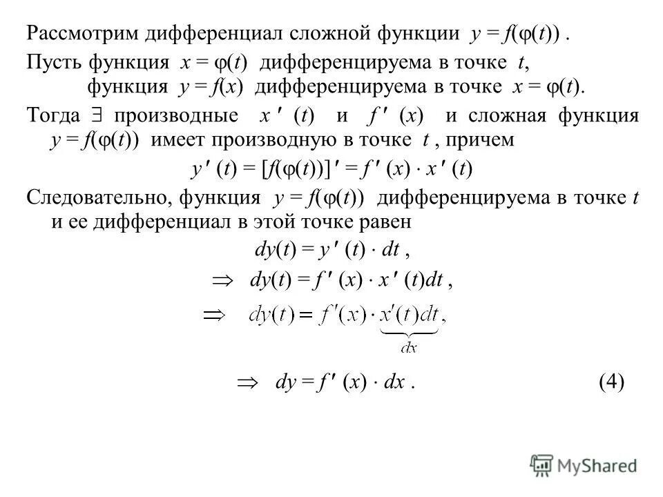
Дифференциал функции dy функции y x